本科生通知公告
研究生通知公告
实践平台
当前位置: 学院首页 > 教学工作 > 研究生通知公告 > 正文
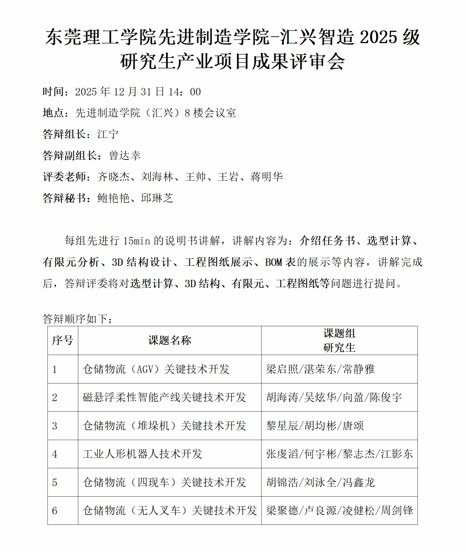
东莞理工学院先进制造学院-汇兴智造2025级研究生产业项目成果评审会
发布时间:2025-12-31 点击数:
上一篇:机械工程学院2026年春季学期开学初研究生培养工作安排通知
下一篇:2024级机械硕士专业学位研究生开题报告公告
学院官方微信
地址:东莞市松山湖大学路1号东莞理工学院
邮编:523808
电话:0769-22861122
传真:0769-22861122
邮箱:982108410@qq.com
东莞理工学院
党建云课堂
就业创业信息网
教务部(招生办公室)
人才招聘系统
科研部
教学档案管理系统
版权所有©东莞理工学院-机械工程学院 粤ICP05008829